Skip to content
Home
Rreth Nesh
Lajme
Kontakt
41635727-1296-47D8-AB63-F622211FE7AE
Zbulo Shqipërinë
Close Zbulo Shqipërinë
Open Zbulo Shqipërinë
Bashkitë
Tirana
Berat
Gjirokastra
Durrësi
Himara
Vlora
Të gjitha
Destinacione Turistike
Riviera
Bregdeti Adriatik
Fshatrat Turistike
Alpet
Parqe
Hidden Gems
Liqene dhe Lumenj
Art & Kulturë
Galeri Arti
Muze
Teatër
Etnografi
Trashëgimia Kulturore
Site Arkeologjike
Monumente Natyrore
Kalatë e Shqipërisë
UNESCO
Pasuritë UNESCO
Turizëm & Teknologji
GADK
TUMO
Kulla Veneciane
Turizëm 4-Sezonal
Pranverë
Verë
Vjeshtë
Dimër
Çfarë të Bëjmë?
Close Çfarë të Bëjmë?
Open Çfarë të Bëjmë?
Itinerare
Alpet Shqiptare
Sitet Arkeologjike
11-Ditë Udhëtim në Shqipëri
Tour Riviera Shqipëtare
Të gjitha
Agroturizëm dhe Ture Degustimi
Ture Degustimi
Ture Kulinari
Ture Agroturizëm
Sport & Aventurë
Ujore
Ajrore
Në Tokë
Udhëtime Tematike
Familjarë
Eksploro Natyren & Eko-Turizëm
Eksplorim Natyror
Eko-Turizëm dhe Ekskursione
Festivale
Festivale Kombëtare
Festivale Ndërkombëtare
Udhetime Turistike
Alpe
Tirana
Riviera
Site Arkeologjik
Promocion
Close Promocion
Open Promocion
Lajme Lokale
Lajme Ndërkombëtare
Video & Multimediat
Broshura
Evente TEA
Close Evente TEA
Open Evente TEA
Risia dhe Zhvillimi i Platformës TEA
Evente nga Events.al
Shërbime
Panaire & Projekte
Close Panaire & Projekte
Open Panaire & Projekte
Panairet Ndërkombëtare
Panairet Kombëtare
Projekte
Konferenca & Forume
Fam Trip
Struktura Organizative
Home
»
Rreth Nesh
»
Struktura Organizative
Misioni dhe Vizioni
Objektivat
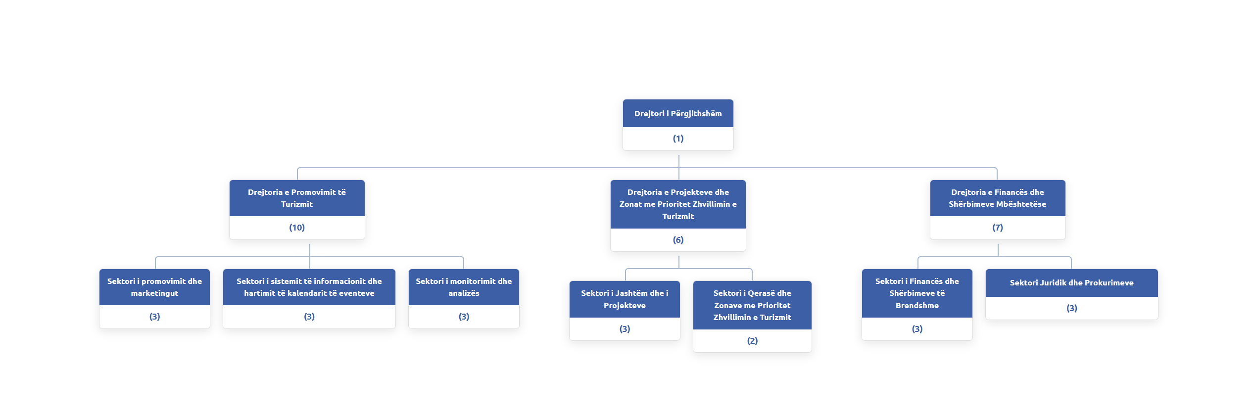
Struktura Organizative
Drejtori i Përgjithshëm
Strategjia Draft
Baza Ligjore
Programi i Transparencës
Dokumente për Publikun
Buletini i Turizmit
Njoftime Zyrtare
×
Faqja është në ndërtim
Ju faleminderit!
Zbulo Shqipërinë
Bashkitë
Tiranë
Berat
Gjirokastër
Durrës
Vlorë
Himarë
Sarandë
Te Gjitha Bashkitë
Destinacione Turistike
Riviera
Bregdeti Adriatik
Fshatrat Turistike
Alpet
Hidden Gems
Liqene dhe Lumenj
Art & Kulturë
Galeri Arti
Muze
Teatër
Etnografi
Sezonet
Pranvere
Vere
Vjeshte
Dimer
Trashëgimia Kulturore
Site Arkeologjike
Monumente Natyrore
Kalatë e Shqipërisë
Pasuritë UNESCO
Turizëm & Teknologji
GADK
TUMO
Kulla Veneciane
Çfarë të Bëjmë?
Itinerare
Alpet Shqiptare
Sitet Arkeologjike
11-Ditë Udhëtim në Shqipëri
Tour Riviera Shqipëtare
Të Gjitha
Agroturizëm dhe Ture Degustimi
Ture dhe Degustimi në Kantina
Eksperienca Gatimi në Agroturizma
Ushqime Tradicionale Sipas Qarqeve
Sport & Aventurë
Ujore
Ajrore
Në Tokë
Udhëtime Tematike
Familjarë
Eksploro Natyren & Eko-Turizëm
Eksplorim Natyror
Eko-Turizëm dhe Ekskursione
Festivale
Promocion
Lajme Lokale
Lajme Ndërkombëtare
Video & Multimediat
Broshura
Evente TEA
Risia dhe Zhvillimi i Platformës TEA
Evente nga Events.al
Shërbime
Panaire & Projekte
Panairet Ndërkombëtare
Panairet Kombëtare
Projekte
Konferenca & Forume
Fam Trip
Rreth Nesh
Rreth Nesh
Misioni & Vizioni
Drejtori i Përgjithshëm
Baza Ligjore
Programi i transparencës
Dokumente të Hapura për Publikun
Buletini i Turizmit
Struktura Organizative
Njoftime
Lajme
Lajme Lokale
Lajme Ndërkombëtare
Video & Multimediat
Të Gjitha Lajmet
Kontakt